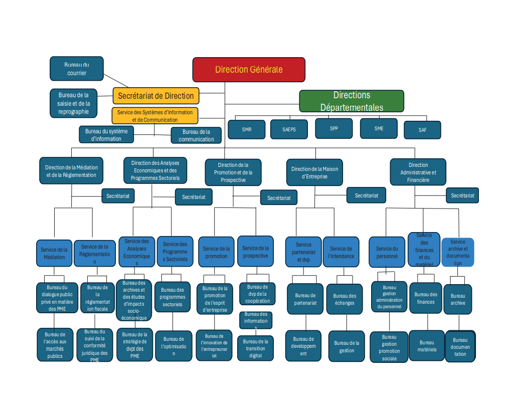
À PROPOS
La DGPME est régie par le décret N° 2023-1557 du 15 septembre 2023, définissant ses missions et son organisation.
Télécharger le PDF
Télécharger
Décret n°2003-160 du 4 Août 2003 portant attribution et organisation de la Direction Générale des Petites et Moyennes Entreprises.
Organigramme